Check Our Policies
Check Our Policies
Safeguarding Policy
Foreword
Exeter Rugby Club Limited recognises its moral and legal obligation to ensure that the coaches, volunteers, and staff throughout the organisation recognise their responsibility for young people and vulnerable adults. Through the implementation of this Safeguarding Policy and support of all staff, Exeter Rugby Club Limited will do its best to maintain appropriate safeguarding practise throughout its activities.
If you would like to report a safeguarding issue, please see the reporting framework on this document.
The Policy outlines the following key areas:
- It recognises the responsibility of all those involved with the Club in the safeguarding process, ensuring the well-being of the young people and vulnerable adults with whom they are working
- It emphasises the value of working with staff, coaches, parents, professionals, volunteers and supporters in the process of protecting young people and vulnerable adults from harm
- By raising awareness and understanding of the main forms of abuse as well as implementing a robust system of communication and reporting then we can further safeguard the young people and vulnerable adults the Club works with
Definitions
Children
Anyone under the age of 18 will be considered as a young person for the sake of this document. In the case of rugby activity, the Club acknowledges that RFU regulation 15 states with written parental consent a male player can play in the adult game on reaching his 17th birthday. However, the Club recognises the responsibility to be mindful of the player’s well-being and safety.
Vulnerable Adults
This can be defined as: “A person who is or may be in need of community care services by reason of disability, age or illness; and is or may be unable to take care of unable to protect him or herself against significant harm or exploitation”.
Types of Abuse
- Physical
- Domestic violence
- Sexual
- Psychological or emotional
- Financial or material
- Modern slavery
- Discriminatory
- Organisational or institutional
- Neglect or acts of omission
- Self-neglect
Sporting Examples of the Main Types of Abuse
- Physical Abuse - extreme physical punishments; training and competition that exceeds the capacity of a child’s immature and growing body or limitations of a disability; assaulting a person; or where the vulnerable person is given drugs to enhance performance or in the case of a child, delay puberty.
- Sexual Abuse - Sexual abuse involves a child taking part in sexual activities, which may involve inappropriate touching, penetrative or non-penetrative sexual acts. They may include non-contact activities, such as involving children in looking at, or in the production of, photographic or online images, watching sexual activities, or encouraging children to behave in sexually inappropriate ways. All staff and volunteers must be aware that they should not share private telephone numbers or social media details with anyone under the age of 18.
- Emotional Abuse- subjecting children to constant criticism, name-calling, and sarcasm or bullying. It could also include their regular exclusion from an activity, non-selection for a team, failing to rotate squad positions or more subtle actions such as staring at or ignoring a child. Putting players under consistent pressure to perform to unrealistically high standards is also a form of emotional abuse.
- Neglect- failing to protect a child from physical and emotional harm or danger, or to ensure adequate supervision or to ensure access to appropriate medical care or treatment. It may also include neglect of, or unresponsiveness to, a child’s basic emotional needs. Examples of neglect in sport could include: not ensuring children are safe; exposing them to undue cold or heat or unsuitable weather conditions, exposing them to unnecessary risk of injury or denying them access to food or drink as necessary or going to the toilet. Neglect can also take place during match day supervision of children and vulnerable adults. It would be classed as neglectful if a member of staff or a volunteer had concerns about a child and failed to report it following the safeguarding procedure.
- Bullying- When it does occur it usually has elements of one or more of the four categories identified. The bully can be a parent who pushes too hard, a coach or manager with a ‘win at all costs’ attitude or another intimidating child. It should also be recognised that bullying can take place in the virtual world of social networking sites, emails or text messages. Bullying takes many forms but ultimately it is the perception of the victim that determines whether or not they are being bullied rather than the intention of the bully. Also be aware of child on child abuse which can be motivated by perceived differences e.g. on grounds of ability, race, religion, gender, sexual orientation, disability or other differences. It can result in significant, long lasting, and traumatic isolation, intimidation, or violence to the victim.
Other Safeguarding Issues All Staff Should Be Aware of Include:
Child Exploitation - Child Sexual Exploitation (CSE) and Child Criminal Exploitation (CCE) Both CSE and CCE are forms of abuse that occur where an individual or group takes advantage of an imbalance in power to coerce, manipulate or deceive a child or vulnerable adult into taking part in sexual or criminal activity, in exchange for something the victim needs or wants, and/or for the financial advantage or increased status of the perpetrator or facilitator and/or through bribery, intimidation, violence or the threat of violence.
It can include activities such as stealing, begging, or delivering drugs, money, or weapons. Children can be targeted through social media and gaming forums, and may be exploited even if they seem to be willing participants.
Consensual image sharing, especially between older children of the same age, may require a different response. It might not be abusive – but children still need to know it is illegal- whilst non-consensual is illegal and abusive. UKCIS provides detailed advice about sharing of nudes and semi-nude images and videos.
Poor Practice
Incidents of poor practice arise when the needs of children and vulnerable adults are not afforded the necessary priority, compromising their wellbeing. Poor practice can easily turn into abuse if it is not dealt with as soon as concerns are raised or reported. Sporting examples of poor practice may be shouting, excessive training, creation of intra-club ‘elite squads’, ridicule of players’ errors, ignoring health and safety guidelines and failing to adhere to the Club’s code of conduct.
Roles & Responsibilities
The Rugby Club
- Appoint a Safeguarding Officer to oversee the Club’s Safeguarding Policy.
- Appoint Safeguarding leads in all departments that regularly come in to contact with children and vulnerable adults.
- To ensure all members of staff working with young people and vulnerable adults implement a policy of best practice detailed within this document.
- To ensure that all staff members and volunteers who work closely with children and vulnerable adults have undertaken a Disclosure and Barring Service (DBS) check.
- To ensure that all staff are briefed on safeguarding and that relevant further training is available for those working with young people.
- To ensure that there is an up to date and clear reporting framework for any suspected signs of abuse.
Club Employees/Volunteers
All staff and volunteers must understand the importance of Safeguarding within their role, and its importance in the wider activity of the Club. They should all be aware of the Club’s reporting process and the need for all staff to engage in the Safeguarding process.
- Ensure familiarity and adherence to the Club’s safeguarding policy and best practice guidelines.
- All staff have a duty of care to the people they work with. To ensure they only act in the best interests of the individuals that they work with and are able to raise the alarm if abuse or neglect occurs or there are suspicions that it may have occurred.
- Undertake any relevant training provided by the Club.
- Undertake a DBS check where in frequent and direct contact with Children and Vulnerable Adults.
Managing Allegations Against Staff
Allegations and complaints against staff can be minimised by having:
- Safer Recruitment strategies in place
- Appropriate induction and training
- Open and transparent safeguarding ethos
- Professional code of conduct
- Regular briefing and discussion of safeguarding issues
An allegation is any information which indicates that a member of staff/volunteer may have:
- behaved in a way that has harmed a child or may have harmed a child;
- possibly committed a criminal offence against or related to a child; or
- behaved towards a child or children in such a way that indicates he or she would pose a risk if harm if they worked regularly or closely with a child
This applies to any child the member of staff/volunteer has contact with in their personal, professional or community life.
When an allegation is received:
- Take the matter seriously and keep an open mind
- Do not investigate
- Do not promise confidentiality to the informant
- Make a written record of the allegation using the informant's words (including time, date and place where the alleged incident took place, what was said and anyone else present; sign and date)
- The Designated Safeguarding Officer must immediately contact the CEO local authority Designated Officer(s) (DO)
- Decisions must not be made without a discussion with the DO
- Make a written record of discussions with DO and others
- Make sure DO has full details of the person against whom a concern has been raised and the person who is the subject of the concern
Best Practise Guidelines
The Club
- Ensure the Club’s Safeguarding Officer has appropriate representation on relevant Club committees.
- The Club has an up-to-date procedure on how to deal with all safeguarding complaints and concerns.
- The Club will make available appropriate training for all those working with Children and Vulnerable Adults.
- The Club will ensure all adults working in frequent and direct contact with Children and Vulnerable Adults undertake a full DBS check against the relevant Barred List(s).
- The Club will ensure guidelines are in place to control and monitor the use of photographic images of children (Please see section on Photographic Images).
- The Club will monitor staff/volunteers and provide feedback to avoid poor practice.
Staff
- Always be publicly open when working, avoid situations where a member of staff is alone with a child or vulnerable adult unobserved.
- Staff should promote the core values of the game, and should never condone law violations in any form (foul play, use of prohibited substances)
- Staff should display high standards of personal behaviour and appearance.
- Staff should never overly criticise others or use language or actions which may cause the individual to lose self-esteem or confidence.
- It is prohibited for any staff to consume alcohol or drugs immediately before, or during a shift where they can come in to contact with a child or vulnerable adult.
- Staff must acknowledge that it is illegal to purchase or sell alcohol for/to children.
Coaches
- Always be publicly open when working, avoid situations where a coach is alone with a child or vulnerable adult unobserved.
- Rugby is a physical game, and situations may arise where, in order to teach a technique correctly, physical contact is required. In this situation the following must be in place
- Parents, carers, young people, and vulnerable adults must be made aware that these situations may arise.
- Consent that a participant is happy to engage in a demonstration.
- Physical handling must only be used for safety reasons, and all other coaching techniques have been employed.
- Contact or touching which is inappropriate (not directly related to a coaching context) or aggressive will not be tolerated.
- If groups are to be supervised in changing rooms, this should be done by a pair of staff that are gender appropriate. These members of staff should not enter the changing room whilst people are changing unless there is a requirement to intervene for a legitimate reason.
- Children should never get changed with adults, those that are 17 and participate in the adult game should have separate changing facilities provided.
- When mixed teams that include children or vulnerable adults are competing away from home, they should be accompanied by at least 1 male, and 1 female member of staff.
- The well-being of players should be paramount to a coach, they should therefore- o Avoid overplaying of players.
- Remember that young people play for enjoyment and winning only forms a small part of that.
- Motivate through positive feedback and constructive criticism.
- Ensure contact drills are taught in a safe, secure manner ensuring the physical development of the player is considered.
- Never allow a player to train/play when injured.
- Ensure that equipment and facilities are fit for purpose and match the age and ability of the players.
- Coaches should hold current RFU coaching awards or other recognised NGB qualification.
- Coaches should keep up to date with knowledge and technical skills; they should be aware of their limitations and always coach within these.
- Coaches should promote the core values of the game, and should never condone law violations in any form (foul play, use of prohibited substances)
- Coaches should display high standards of personal behaviour and appearance.
- Coaches should never overly criticise players or use language or actions which may cause the player to lose self-esteem or confidence.
- It is prohibited for any coach involved in a session to consume alcohol or drugs immediately before, or during a session.
- Coaches must acknowledge that it is illegal to purchase alcohol or drugs for children.
- Coaches must not share private telephone numbers or social media details with anyone under the age of 18
Positions of Trust
All adults who work with children and vulnerable adults on a regular basis are in a position of trust which has been invested in them by the parents/carers, therefore the Club employee is in a position of power and influence by virtue of their position. These adults within this position of trust must recognise that there are certain boundaries in their relationship, which must not be crossed.
All those within the organisation have a duty of care to raise concerns about the behaviour of people in a position of trust, with all allegations being dealt with accordingly by the Safeguarding Officer.
Anti-Bullying Policy
Bullying, as discussed in the description above, usually has elements of one or more of the four major categories identified (physical, sexual or emotional abuse and neglect). It should also be recognised that bullying can take place in the virtual world of social networking sites, emails or text messages. Bullying takes many forms but ultimately it is the perception of the victim that determines whether or not they are being bullied rather than the intention of the bully. The organisation must be willing to take any claims of bullying seriously and investigate the above claim.
Reporting of bullying should be done so by following the diagram below-

Use Of Photographic Images
The Exeter Chiefs recognise the power of photography and video to broadcast its everyday operations. We understand however that photography and video imagery and its use can present difficulties, risk and sensitivity in a range of circumstances.
During match days and events, it is foreseeable that appointed photographers in digital photographs and in film might capture a child’s image. These images may then be used by the organisation and its partners in both internal and external news and marketing publications and online via websites and social media.
When a child or vulnerable adult is engaging in a specific activity e.g. coaching session, the organisation must ensure they have appropriate photo consent from parents/guardians/carers for photos to be taken, which includes a full description as to what the photos will be used for.
All photos must be taken by staff (on work, rather than personal devices) or accredited photographers. Photos must be stored safely on the organisation’s IT system, ensuring they are only accessed by appropriate members of staff. When photos are published, they should not be captioned with any details of those captured in the image, unless there is prior consent.
If there are any photos which you would prefer not to use, please contact the Media Manager via 01392 890890.
Data Protection
The Club will ensure it, and all external organisations involved in the keeping of people’s data, comply with relevant data protection legislation, including the GDPR regulations.
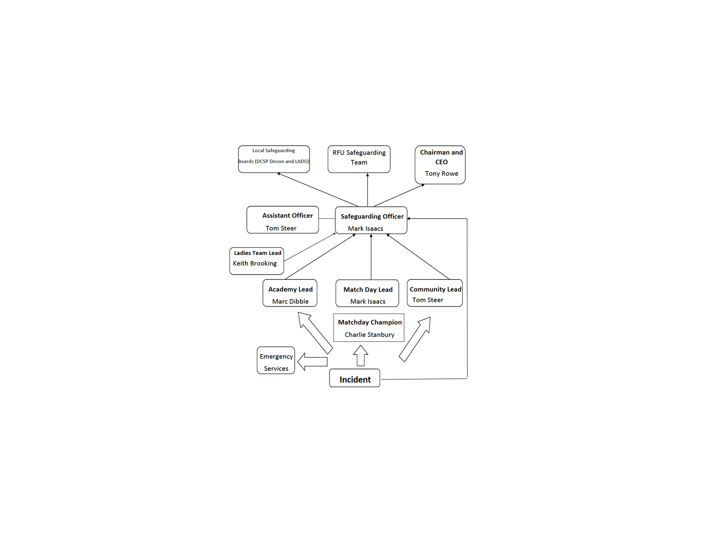
Safeguarding Structure

This diagram shows the reporting structure for any safeguarding incident/ breach. In the absence of the Safeguarding Officer, the Community Lead will act on their behalf*
Key Safeguarding Contacts
Safeguarding Officer:
Mark Isaacs - Stadium Director
07398225101
markIsaacs@exeterchiefs.co.uk
Assistant Officer and Community Lead
Tom Steer – Head of Community
01392 890914
tomsteer@exeterchiefs.co.uk
Academy Lead:
Marc Dibble - Junior Academy Manager
07595499298
marcdibble@exeterchiefs.co.uk
Match Day Lead:
Mark Isaacs - Stadium Director
07398225101
MarkIsaacs@exeterchiefs.co.uk
Women’s Team Lead:
Keith Brooking – Team Manager
keithbrooking@exeterchiefs.co.uk
Staff Safeguarding Qualifications
- All safeguarding leads and the clubs safeguarding officer have a level 2 and level 3 safeguarding qualification.
- All Community staff have completed a Premiership Rugby level 2 safeguarding and risk assessment and a Premiership Rugby working in community sport level 3 assessment. Also, all Community staff will have completed as minimum an RFU level 2 coaching course and a level 3 emergency first aid at work course.
Whistleblowing
All staff should be aware of their duty to raise concerns, where they exist, about the management of child protection, which may include the attitude or actions of colleagues, poor or unsafe practice and potential failures in the club’s safeguarding arrangements. If it becomes necessary to consult outside the club, they should speak in the first instance, to the LADO following the Whistleblowing Policy.
The NSPCC whistleblowing helpline is available for staff who do not feel able to raise concerns regarding child protection failures internally. Staff can call: 0800 028 0285 line is available from 8:00 AM to 8:00 PM, Monday to Friday and email: help@nspcc.org.uk
All staff and volunteers should take care not to place themselves in a vulnerable position with a child. It is always advisable if working with children who may require extra support due to a physical or learning disability to contact the parent/carer to ensure that a bespoke plan is in place regarding any additional physical intervention.
Guidance about conduct and safe practice, including safe use of mobile phones by staff and volunteers will be given at induction and can be found in the Acceptable use policy.
Suspension of the member of staff against whom an allegation has been made, needs careful consideration, and the Manager will seek the advice of the LADO and an HR Consultant in making this decision.
Staff and volunteers are reminded that publication of material that may lead to the identification of a member of staff or volunteer who is the subject of an allegation is prohibited by law. Publication includes verbal conversations or writing including content placed on social media sites.
Events Safeguarding
For all events in the case of a safeguarding incident/ breach staff must immediately report the incident by completing a safeguarding referral form and inform their department lead. For any case where the department lead requires further action the club safeguarding officer must be informed, and they will take over the case and implement the necessary action to ensure the safeguarding incident/ breach is dealt with correctly. For any case where the safeguarding officer requires further action they will report to the local safeguarding organisation and the RFU safeguarding team (please refer to the ‘safeguarding structure’ on page 8).
If a young person/ vulnerable adult is in need of immediate protection speak to one of the safeguarding leads or officer and if that is not possible dial 999.
Key club staff who work young people and vulnerable adults, club safeguarding leads and the clubs safeguarding officer all have access to the MyConcern safeguarding case management system. Which is used to report any safeguarding concerns or incidences.
Educational Sites/ Community Venues
When visiting educational sites and community organisations if staff have not been updated to the locations safeguarding policy and know who the designated safeguarding officer is it is imperative the staff find out this information. In the event of a safeguarding incident/ breach the staff on site must follow the locations safeguarding procedures/ policy and immediately follow the safeguarding procedures/ policy set out in this document. Ensuring the clubs’ safeguarding officer has followed up with the site/ venue on what they are/ have done with a summary of details.
Community Rugby Clubs
For staff who operate at Community Rugby Clubs in the event of any safeguarding incidences/ breaches the staff member must immediately follow the safeguarding procedures/ policy set out in this document. Also, the incident/ breach will be reported to the Community Rugby Clubs safeguarding officer.
Match Day’s
During match days in the event of any safeguarding incidences/ breaches staff, volunteers and stewards must immediately follow the safeguarding procedures/ policy set out in this document. As the safeguarding officer may not necessarily always be onsite during match days the matchday champion is to report any incidences/ breaches to the match day lead. Key Stewarts who operate in safeguarding vulnerable areas (classed as any area where children and vulnerable adults have a high foot fall) will be DBS checked as minimum and hold a level 2 safeguarding qualification.
During match day’s anyone under the age of 14 must be accompanied by an adult. This is to ensure that parents or guardians of children don’t simply allow children under the age of 14 to roam around the stadium without proper supervision.
Ticketing
Wherever possible, groups of young or vulnerable people will be located together in the stadium, especially when part of an organised group or family. ‘Super Saturday’ groups will have allocated seating in the SW Comms stand to ensure that they can be appropriately supervised by the adults within the group and supported by Club staff.
The Club is also trying to prevent any child under the age of 11 from standing in the terraces (child ticket not available to purchase for terraces) to reduce the risk of anyone being in those stands with a shoulder height under 1100mm - the height of the crowd barriers. The Club believes that this will reduce the risk of any crushing caused by the movement of people in those terraces. This is further supported by the designation of specific areas for disabled spectators and viewing areas that spectators can be relocated to when identified as being at higher risk by the stewarding team, such as those with ‘babes in arms’.
All staff will also be briefed to endeavour to prevent any unaccompanied under 12’s or vulnerable people from entering the stadium and they will be referred to the relevant safeguarding representative if they are believed to be at risk or in need of assistance.
Searching
Anyone entering the stadium can be searched when entering, attending, or exiting the venue and this will also apply to children and vulnerable people. However, the following procedures will be implemented:
- All bags can be searched at any time (with permission), but a child or vulnerable person will only be searched when reasonable suspicion exists to warrant the search
- Children under 16 and vulnerable people will only be searched with the permission of both the parent/guardian and the individual
- All searches will take place in view of the parent/carer/guardian and at least one other member of staff and, whenever possible, CCTV
- All equipment to aid mobility, health and any other supportive personnel equipment will also be subject to search, but will be treated sensitively to not disadvantage the individual at any time
- If a child or vulnerable person refuses search, they can still be refused entry to the venue
Family Area
The designated family area is the area directly behind the Wigwam and will be used for any family activities planned for that event.
Lost & Found People
The following procedure will be followed:
- Try to ensure you are with another member of staff
- Obtain details and description of missing/found person and person reporting
- Pass details of the missing/found person to control via radio without giving any names or a safeguarding representative
- If an individual is ‘found’ try to look for the parent/carer/guardian and, if unsuccessful, accompany them to the First Aid room (or other suitable room if it is unavailable) and liaise with Safeguarding Officer,
- Avoid physical contact with a lost child such as picking them up.
- When the parent/carer/guardian is located, ensure details are verified before allowing either person to leave and submit an incident report.
Staff Training
All staff will have access to safeguarding training, including stewarding and security staff. The safeguarding policy will be available for any member of staff to read and all staff will be made aware of their responsibilities as part of the induction process and reminded periodically. A safeguarding representative is always available to contact.
Ejection and Restraint
Children and vulnerable people, like anyone else, should only be restrained as a last resort and conflict management should always be the primary strategy. Whenever possible the parent/carer/guardian should be involved in the situation to prevent escalation and CCTV should be used, if available.
However, if a child or vulnerable person is restrained for the safety of themselves or others or because of a crime, then consideration towards the needs of the individual should be taken. The following should always apply:
- Recognition of injuries, disabilities, health conditions or illnesses should be made and appropriate action taken with advice of venue management.
- Asphyxia, especially positional in nature, should be avoided at all times and any signs of Acute Behavioural Disturbance, Excited Delirium or Psychosis should lead to immediate medical assistance being called.
If it is decided to eject someone from the stadium or the site, all those involved should be aware of their duty of care towards that individual and any opportunity to ensure that no further harm comes to that individual should be taken, if appropriate to do so. If it is reasonable to believe that an individual is a child or a vulnerable person and a suitable guardian/carer/parent is not available to ensure they are safe, the person should be escorted to the first aid room (or other suitable room if it is unavailable) to await an appropriate parent/carer/guardian. The person should always be accompanied by at least 2 members of staff and Control, or an Operations Manager should be informed immediately.
